AI驱动汽车行业新竞赛 2025年中国汽车行业核心竞争力分析
- 汽车行业发展机遇大,如何驱动行业内在发展动力?
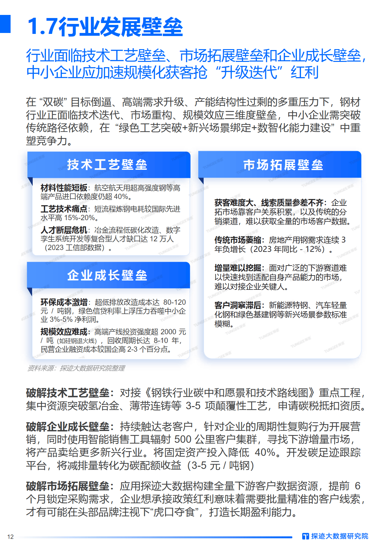
-




图片来源于网络,如有侵权,请联系删除免费提问专家- 北京用户提问:市场竞争激烈,外来强手加大布局,国内主题公园如何突围?
- 上海用户提问:智能船舶发展行动计划发布,船舶制造企业的机
- 江苏用户提问:研发水平落后,低端产品比例大,医药企业如何实现转型?
- 广东用户提问:中国海洋经济走出去的新路径在哪?该如何去制定长远规划?
- 福建用户提问:5G牌照发放,产业加快布局,通信设备企业的投资机会在哪里?
- 四川用户提问:行业集中度不断提高,云计算企业如何准确把握行业投资机会?
- 河南用户提问:节能环保资金缺乏,企业承受能力有限,电力企业如何突破瓶颈?
- 浙江用户提问:细分领域差异化突出,互联网金融企业如何把握最佳机遇?
- 湖北用户提问:汽车工业转型,能源结构调整,新能源汽车发展机遇在哪里?
- 江西用户提问:稀土行业发展现状如何,怎么推动稀土产业高质量发展?
汽车行业,作为制造业的重要组成部分,涵盖了从汽车设计、研发、生产、销售到售后服务的全链条环节。它不仅关乎交通工具的制造,更涉及到能源、材料、电子、信息等多个领域的交叉融合。随着智能化、网联化、电动化趋势的加速推进,汽车行业正逐步向高科技产业转型,成为创新驱动发展的重要领域。
我国L2级辅助驾驶渗透率已超过50%
“目前围绕智能化的全球竞争已全面展开,我国L2级辅助驾驶渗透率已超过50%,位列全球最高。同时,泊车辅助驾驶技术等新兴技术在中高端车型的渗透率也超过20%。”中国电动汽车百人会副理事长兼秘书长张永伟表示,中国汽车产业在电动化上实现了换道超车,智能化上实现了终端先行,但仍需巩固优势。

图片来源于网络,如有侵权,请联系删除
中国汽车行业近年来经历了深刻的变化,随着全球环保意识的增强和科技的不断进步,电动化与智能化已成为行业发展的核心趋势。传统燃油车市场逐渐被新能源汽车所取代,而智能化技术的广泛应用也推动了汽车从交通工具向智能移动终端的转变。在这一背景下,中国车企积极布局电动化与智能化领域,通过技术创新和产品升级,不断提升市场竞争力。同时,国际市场的拓展也成为中国车企的重要战略方向,尤其是在“一带一路”倡议的推动下,中国新能源汽车正逐步走向全球舞台。

图片来源于网络,如有侵权,请联系删除
汽车行业电动化与智能化趋势分析
在电动化趋势方面,中国新能源汽车市场呈现出快速增长的态势,尤其是在政策支持和消费者需求的双重驱动下,纯电动车(BEV)和插电式混合动力车(PHEV)的市场份额持续扩大。与此同时,商用车电动化趋势也日益明显,尤其是在物流、公共交通等领域,电动化解决方案因其环保优势和运营成本的降低而受到广泛关注。
此外,随着光伏、储能等技术的成熟,电动化与可再生能源的结合成为未来发展的关键方向,为整个产业链带来了新的机遇与挑战。
在智能化方面,汽车正逐步从单纯的机械产品向智能终端演进。智能驾驶、车联网、自动驾驶辅助系统等技术的快速发展,不仅提升了驾驶的安全性和舒适性,也为用户提供了更加便捷的出行体验。例如,小米等科技企业也在积极布局智能汽车领域,通过自研操作系统和AI算法,推动汽车智能化水平的进一步提升。与此同时,汽车智能化还涉及乘员舱的热环境管理,如何在满足人体热舒适性的同时实现车辆节能,成为智能化设计的重要课题。这些技术的融合与发展,不仅改变了汽车的使用方式,也对整个汽车产业的商业模式产生了深远影响。
据中研产业研究院《2025-2030年中国汽车行业深度调研及发展前景预测报告》分析:
中国汽车行业正处于一个快速变革的时代,电动化与智能化的双重趋势正在重塑行业格局。一方面,电动化推动了新能源汽车市场的繁荣,另一方面,智能化则提升了产品的科技含量和用户体验。未来,随着技术的不断进步和市场的持续开放,中国汽车行业有望在全球竞争中占据更加重要的位置,同时也需要面对更加激烈的国内外竞争。
AI驱动汽车行业新竞赛
业内专业人员表示,过去半年,AI对整个汽车行业、汽车体验以及汽车核心竞争力的影响重大。
过去半年,人工智能(AI)技术的迅猛发展对整个汽车行业产生了深远影响,不仅重塑了汽车的设计理念、生产方式,也深刻改变了用户体验和企业的核心竞争力。随着AI在自动驾驶、智能座舱、车联网、个性化服务等方面的应用日益广泛,汽车已从单纯的交通工具逐步演变为集科技、智能与服务于一体的移动终端。这种变革不仅提升了产品的附加值,也推动了企业从“制造”向“智造”转型,使得数据驱动、软件定义、生态协同成为新时代汽车企业必须面对的核心议题。
汽车行业核心竞争力分析
在上述背景下,汽车行业的核心竞争力正经历重构。首先,技术创新能力成为企业生存与发展的关键。AI技术的引入不仅提升了汽车的智能化水平,也推动了企业在动力系统、人机交互、安全防护等领域的突破。例如,基于AI的自动驾驶系统正在逐步实现从辅助驾驶到全场景自动驾驶的跨越,而智能座舱则通过语音识别、情感计算等技术,为用户提供更自然、更人性化的交互体验。与此同时,AI还推动了汽车从“卖车”向“卖服务”转变,车企通过提供基于数据的订阅服务、远程升级、个性化推荐等方式,拓展了新的盈利模式。
其次,数据资源的积累与应用能力成为衡量企业竞争力的重要指标。在AI驱动的智能汽车时代,数据不仅是训练算法的基础,更是构建生态系统、优化用户体验的关键要素。然而,当前多数车企在数据采集、处理和共享方面仍存在短板,难以形成规模化效应。因此,如何建立高效的数据治理体系,推动数据的互联互通与价值挖掘,成为车企必须解决的难题。正如专家所指出的,AI时代的竞争力往往取决于能否构建起强大的数据壁垒,从而在激烈的市场竞争中占据先机。
再者,企业的组织能力与战略眼光同样至关重要。面对AI带来的技术变革,车企需要具备快速迭代、灵活应变的能力,同时也要在组织架构上做出相应调整,以适应智能化、平台化的发展趋势。例如,小米汽车凭借其“用户驱动”的理念和强大的供应链管理能力,在短时间内实现了对传统汽车行业的“降维打击”,展现了新兴力量在AI时代所具备的独特优势。此外,企业还需要在人才储备、研发投入、品牌建设等方面持续发力,以确保在AI驱动的智能化浪潮中立于不败之地。
AI技术的广泛应用正在深刻改变汽车行业的竞争格局。未来,拥有强大AI技术能力、丰富数据资源和高效组织体系的企业,将在智能汽车时代中脱颖而出,成为行业的引领者。而那些未能及时转型或缺乏核心竞争力的企业,则可能面临被边缘化的风险。因此,车企必须以开放的心态拥抱AI,持续创新,才能在未来的竞争中赢得主动权。
想要了解更多汽车行业详情分析,可以点击查看中研普华研究报告《2025-2030年中国汽车行业深度调研及发展前景预测报告》。
2025-2030年中国汽车行业深度调研及发展前景预测报告
汽车行业,作为制造业的重要组成部分,涵盖了从汽车设计、研发、生产、销售到售后服务的全链条环节。它不仅关乎交通工具的制造,更涉及到能源、材料、电子、信息等多个领域的交叉融合。随着智能...
查看详情 →
- 2025年中国汽车芯片行业:全球份额达28%,国产化加速
- 2025年中国汽车传感器行业:新能源汽车崛起,传感器需求爆发
- 2025年汽车安全系统行业:智能化、网联化成为主流,市场复合增长率达8%
- 中国汽车安全系统行业现状分析与未来发展趋势
- 2025年中国汽车电机行业发展现状分析与未来趋势预测
-
让决策更稳健 让投资更安全
-
掌握市场情报,就掌握主动权,扫码关注公众号,获取更多价值:
3000+ 细分行业研究报告 500+ 专家研究员决策智囊库 1000000+ 行业数据洞察市场 365+ 全球热点每日决策内参
-

中研普华
-

研究院
2025年房地产服务行业:止跌回稳中的新机遇
2025年房地产服务行业:止跌回稳中的新机遇前言随着中国城镇化进程进入中后期,房地产市场从增量开发向存量运营转型的趋势愈发显著。房地产...
2025年中国无人机行业:eVTOL普及,城市空中交通成现实
2025年中国无人机行业:eVTOL普及,城市空中交通成现实前言在全球科技革命与产业变革加速融合的背景下,无人机技术作为战略性新兴产业的核A...
2025年航海装备行业:深海勘探与极地航行,新兴领域带来广阔增长空间
2025年航海装备行业:深海勘探与极地航行,新兴领域带来广阔增长空间前言在全球海洋经济加速崛起与科技革命深度融合的背景下,航海装备产业...
2025年中国汽车传感器行业:新能源汽车崛起,传感器需求爆发
2025年中国汽车传感器行业:新能源汽车崛起,传感器需求爆发前言随着汽车产业向电动化、智能化、网联化加速转型,汽车传感器作为连接物理世...
2025年中国二手车交易行业:市场扩容与数字化转型
2025年中国二手车交易行业:市场扩容与数字化转型前言随着中国汽车市场从增量竞争转向存量博弈,二手车交易作为汽车全生命周期的重要环节,...
2025年汽车安全系统行业:智能化、网联化成为主流,市场复合增长率达8%
2025年汽车安全系统行业:智能化、网联化成为主流,市场复合增长率达8%随着汽车产业智能化、电动化、网联化的加速推进,汽车安全系统作为2...
2025年中国网约车行业市场:增长放缓与结构调整
2025年航海装备行业:深海勘探与极地航行,新兴领域带来广阔增长空间
2025年中国汽车传感器行业:新能源汽车崛起,传感器需求爆发
2025年汽车安全系统行业:智能化、网联化成为主流,市场复合增长率达8%
2025年中国汽车芯片行业:全球份额达28%,国产化加速
