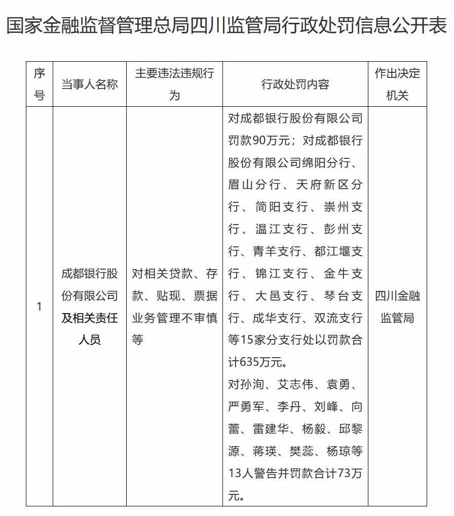
近日,国家金融监督管理总局四川监管局披露的行政处罚信息显示,因对相关贷款、存款、贴现、票据业务管理不审慎等,成都银行股份有限公司被罚款90万元,成都银行绵阳分行、眉山分行、天府新区分行、简阳支行、崇州支行、温江支行、彭州支行、青羊支行、都江堰支行、锦江支行、金牛支行、大邑支行、琴台支行、成华支行、双流支行等15家分支行被处以罚款合计635万元,相关责任人孙洵、艾志伟、袁勇、严勇军、李丹、刘峰、向蕾、雷建华、杨毅、邱黎源、蒋瑛、樊蕊、杨琼等13人警告并罚款合计73万元。

图片来源于网络,如有侵权,请联系删除

(国家金融监督管理总局)
(编辑:钱晓睿) 关键字: