2023年智慧交通AI感算控系统市场 分析报告
-
冯少杰 2024年5月30日 来源:中研网 1476 98 - 繁体
-
一、智慧交通AI感算控系统简介

图片来源于网络,如有侵权,请联系删除智慧交通AI感算控系统,是一种集成了人工智能(AI)、5G通信技术、车态感知技术、大数据技术、物联网技术、数字孪生技术以及智能控制的一体化先进交通管理系统。该系统通过5G网络的高速率、低时延和大连接特性,实现对交通状况的实时监控、数据分析和智能决策,从而提高交通管理的效率和道路使用的安全性。
在这一系统中,AI算法对收集到的大量交通数据进行深度学习,预测交通流量,优化信号灯控制,减少拥堵,并为驾驶者提供实时的交通信息。
此外,智慧交通AI感算控系统通过车联网(V2X)技术,实现车辆与车辆、车辆与基础设施之间的信息交换,增强车辆的感知能力,提升行车安全。系统引入的边缘计算技术,使得数据的即时处理和分析成为可能,从而显著降低响应延迟,提高系统的反应速度。同时,该系统还能够支持多种交通应用,如自动驾驶、智能公交调度等,为城市交通管理提供全面的解决方案。
在设计上,智慧交通AI感算控系统注重开放性和扩展性,不仅能够服务于当前的交通管理需求,还能够适应未来技术发展和新的应用场景。随着技术的不断进步,该系统有望在智慧交通领域扮演更加关键的角色,为建设智慧城市和提高居民生活质量做出重要贡献。
二、中国智慧交通行业的发展状况
1、中国智慧交通行业相关政策分析
智慧交通是人工智能、物联网、大数据等新一代信息技术与交通运输深度融合的新业态,是推动交通运输质量变革、效率变革、动力变革的重要途径。习近平总书记高度重视智慧交通发展,多次作出重要指示,强调“要大力发展智慧交通和智慧物流,推动大数据、互联网、人工智能、区块链等新技术与交通行业深度融合,使人享其行、物畅其流”;要求“探索在信息基础设施、智慧交通、能源电力等领域的推广应用,提升城市管理的智能化、精准化水平”;明确“努力打造世界一流的智慧港口、绿色港口”,为智慧交通发展指明了前进方向、提供了根本遵循。
近年来,我国针对智慧交通领域不断出台政策和措施加快相关产业培育,2020年至今交通运输部出台多项政策继续大力推进智能交通发展。2021年9月交通部下发《交通运输领域新型基础设施建设行动方案(2021-2025年)》,提出“到2025年,打造一批交通新基建重点工程,形成一批可复制推广的应用场景,制修订一批技术标准规范,促进交通基础设施网与运输服务网、信息网、能源网融合发展”;2021年11月下发的《数字交通“十四五”发展规划》提出,到2025年,“交通设施数字感知,信息网络广泛覆盖,运输服务便捷智能,行业治理在线协同,技术应用创新活跃,网络安全保障有力”的数字交通体系深入推进。多项政策支持下,智慧交通领域十四五有望迎来快速发展。2022年7月12日,国家发改委印发《国家公路网规划》,规划指出:“到2035年,基本建成覆盖广泛、功能完备、集约高效、绿色智能、安全可靠的现代化高质量国家公路网。”推动智慧交通的发展,提高交通系统的智能性已成大势所趋。
智慧交通是未来发展的亮点,也是推动交通高质量发展的重要引擎。2023年以来,我国加快发展智慧交通,印发了《关于推进IPv6技术演进和应用创新发展的实施意见》《智能汽车基础地图标准体系建设指南(2023版)》《关于开展智能网联汽车准入和上路通行试点工作的通知(征求意见稿)》等一系列政策,在智能交通基础设施、出行服务、车路协同等重点领域,引导智慧交通产业化发展。
2、中国智慧交通行业市场规模分析
随着云计算、大数据、人工智能、物联网等技术发展,我国智慧交通行业发展势头迅猛,已成为推动经济增长和社会发展不可或缺的力量。同时,在双碳理念下,智慧化、数据化正不断创新驱动智慧交通构建,并逐步成为成熟的产业链条。当前,利用大数据、云计算、人工智能等前沿技术构建智慧交通成为城市管理的重要发展趋势,城市综合交通枢纽、静态交通(城市停车场及路边停车位等)、城市道路交通、智慧交通系统等细分应用领域市场需求日益旺盛。中国智能交通协会数据显示,我国智能交通(智慧交通)行业市场规模由2016年的973亿元增长至2023年的2432亿元,预计未来我国智慧交通行业仍将保持增长态势。
图1:2016-2023中国智慧交通行业市场规模
数据来源:中国智能交通协会,中研普华产业研究院整理
3、中国5G智慧交通市场规模分析
按中国智能交通协会的统计口径,2022年中国智慧交通行业市场规模达到2133亿元,2023年市场规模达到2432亿元,2024年有望突破2600亿元,五年内年均复合增长率(CAGR)达13.46%。
在智慧交通领域,除了5G通信技术之外,光纤通信、WIFI、蓝牙、RFID也是经常用到的通信技术,甚至卫星通信、LoRa等技术也在智慧交通通信中占据一席之地。根据对不同应用场景的总体调研和不完全统计情况(表1),并考虑到光纤通信、WIFI、蓝牙等其他通信技术在智慧交通中的使用情况,综合估算,5G在交通领域渗透率在70%-80%之间。
表1:5G在交通领域主要应用场景及覆盖率(渗透率)

数据来源:中国电信研究院、其他公开资料等,中研普华产业研究院整理
近年来,我国5G渗透率保持增长态势。结合2022年和2023年实际情况,2022年和2023年,我国5G在交通领域渗透率分别按照72%和75%进行测算,则2022年和2023年中国5G智慧交通的市场规模分别为1535.76亿元和1824元(表2)。
表2:2022-2023年中国5G智慧交通市场规模测算

数据来源:中国智能交通协会,中研普华产业研究院整理
图2:2021-2023年中国5G智慧交通市场规模
数据来源:中国智能交通协会,中研普华产业研究院整理
三、智慧交通AI感算控系统市场规模分析
根据对智慧驾驶(智能驾驶)、智慧交管(交通信号灯等)、交通运输、停车等各个领域的调研和统计情况(表3),近年来AI在智慧交通领域的渗透率提升较快,但总体不超过10%。
表3:AI在交通领域主要应用场景及渗透率情况

数据来源:公安部、公开资料等,中研普华产业研究院整理
AI行业整体渗透率:华为在中国-东盟人工智能大会分论坛上的数据显示,我国人工智能的行业渗透率从2018年的4%提升至2022年的7%左右。
智能网联汽车总体渗透率:公安部的数据显示,2022年和2023年,我国机动车保有量分别为41700万辆和43500万辆。根据对过去5年智能网联汽车销量的统计及在此基础上对智能网联汽车总量的估算,我国智能网联汽车在2022年和2023年分别约为1600万辆和2400万辆。据此测算,我国智能网联汽车的渗透率约为3.84%和5.52%。
感-算-控系统渗透率:感-算-控一体化系统在智慧交通中的比例没有直接数据可以作为依据,在此以数智化渗透率大致作一个参考。2022年,中国城市交通数智化渗透率约为25.8%。在智慧交通体系中,感-算-控一体化系统的比例会更高一些(2022年在30%左右)。综合来看,2023年,感-算-控一体化系统保持增长态势,在整个智慧交通中的比例约为1/3,甚至更高。
2022年和2023年,如果AI渗透率与感算控系统渗透率分别按照5%和8%、30%和33%进行测算,则2022年和2023年我国智慧交通AI感算控系统市场规模分别约为23.04亿元和48.15亿元(表4)。
表4:2022-2023年中国智慧交通AI感算控系统市场规模测算

注:智慧交通AI感算控系统市场规模=5G智慧交通市场规模*AI渗透率*感算控系统在智慧交通中的比例
图3:2021-2023年中国智慧交通AI感算控系统市场规模
数据来源:中国智能交通协会、中研普华产业研究院
四、智慧交通AI感算控系统行业竞争格局
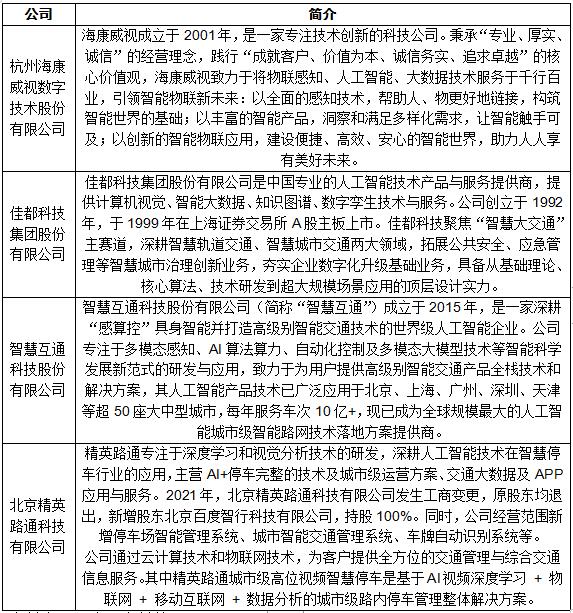
目前,国内智慧交通AI感算控系统市场的头部企业主要有杭州海康威视数字技术股份有限公司、佳都科技集团股份有限公司、智慧互通科技股份有限公司、北京精英路通科技有限公司等,各公司简介如下:
表5:智慧交通AI感算控系统行业主要竞争者

资料来源:公开资料整理
五、智慧交通AI感算控系统行业发展趋势
总体来看,未来几年,我国智慧交通AI感算控系统的发展趋势如下:
技术融合与创新:随着技术的不断进步,智慧交通AI感算控系统行业将继续深化人工智能、物联网、大数据、云计算等技术的融合应用。这将推动智慧交通系统向更高层次、更广领域的智能化、高效化和安全化发展。
车路协同技术:车路协同技术作为智慧交通AI感算控系统的关键组成部分,其发展趋势将更加注重车辆与路侧设施之间的信息交换和协同工作。通过车路协同,可以实现更高效、更安全的交通运行,为交通管理和发展提供强有力的支撑。
数字孪生技术的探索与应用:数字孪生作为产业数字化的核心技术之一,在智慧交通领域将得到更广泛的应用。通过创建物理实体的虚拟副本,实现对交通系统的实时监控和管理,提高路网管理水平和服务水平。与此同时,数字孪生产生的大量数据为人工智能系统提供了丰富的信息,使其能够深入研究过去的趋势,并预测未来的趋势和方向。
智慧城市建设中的创新应用:随着智慧城市概念的推广,智慧交通逐步成为智慧城市应用的中心化集中。未来,智慧交通将在智慧城市建设中发挥更加重要的作用,为城市的发展提供有力支持。
六、智慧交通AI感算控系统行业发展前景
未来几年,我国智慧交通AI感算控系统行业的发展前景主要体现在以下几个方面:
市场规模持续扩大:随着城市化进程的加快和智能交通技术的普及,智慧交通AI感算控系统行业市场规模将持续扩大。预计未来几年内,该行业将保持快速增长的态势。
政策支持力度加大:政府将继续出台一系列智慧交通专项政策,推动智能交通的发展。这些政策将包括推动大数据、互联网、人工智能等新技术与交通行业深度融合,构建先进的交通信息基础设施,推进数据资源赋能交通发展等。这将为智慧交通AI感算控系统行业的发展提供有力保障。
市场需求旺盛:随着人们生活水平的提高和出行需求的增加,对智慧交通系统的需求将更加旺盛。特别是在缓解交通拥堵、提高交通效率、保障交通安全等方面,智慧交通系统将发挥重要作用。这将为智慧交通AI感算控系统行业的发展提供广阔的市场空间。
产业链不断完善:智慧交通AI感算控系统行业的产业链将不断完善,包括上游制造商、中游产品与服务领域以及下游应用领域等。这将促进产业链各环节之间的协同合作,推动整个行业的健康发展。
七、行业研究总结
当前,中国智慧交通行业正在蓬勃发展,自动驾驶、大数据分析和人工智能等为行业提供了强大动力支持,推动市场规模不断扩大。同时,政府政策的支持也为行业发展提供了有力保障。随着5G、物联网等技术的深入融合,智慧交通将向更绿色、更智能、更个性化的方向发展,为用户带来更加便捷、舒适的出行体验。
在智慧交通行业发展过程中,智慧交通AI感算控系统的发展正迅速改变着交通管理的方式。该系统通过集成5G通信、人工智能、传感器等先进技术,实现了对交通环境的全面感知、精准计算与智能控制,不仅显著提升了交通管理的智能化水平,还有效解决了交通拥堵、安全事故频发等问题。
展望未来,随着技术的不断进步和应用的不断拓展,智慧交通AI感算控系统将在提升交通管理智能化水平、保障交通安全畅通等方面发挥更加重要的作用。同时,该系统还将与其他交通管理系统实现深度融合,共同构建更加智能、高效、绿色的交通网络。同时,这一系统将在智能交通管理、自动驾驶、车路协同等领域发挥关键作用,推动智慧交通行业的快速发展,拥有更加广阔的发展前景。
-
-
关注公众号
免费获取更多报告节选
免费咨询行业专家
-
相关深度报告REPORTS
2024-2029年智慧交通产业现状及未来发展趋势分析报告
智慧交通行业研究报告中的智慧交通行业数据分析以权威的国家统计数据为基础,采用宏观和微观相结合的分析方式,利用科学的统计分析方法,在描述行业概貌的同时,对智慧交通行业进行细化分析,重...
查看详情
产业规划 特色小镇 产业园区规划 产业地产 可研报告 商业计划书 细分市场研究 IPO上市咨询
智慧交通
98延伸阅读
推荐阅读

2023年中国新零售行业发展现状、竞争格局及未来发展趋势与前景分析
中国新零售行业是结合传统零售与互联网的创新型行业,通过线上线下的深度融合,提供便捷、个性化的购物体验。其产业链...

工程监理行业深度调研 工程监理行业将继续保持增长态势
工程监理行业随着全球基础设施建设和建筑业的蓬勃发展,市场规模持续扩大。据统计,近年来我国工程监理企业营业收入稳...

2024年中国大型锻件行业的市场发展现状及投资趋势分析
大型锻件行业是指通过大型锻造设备,如1000吨以上液压机、5吨以上自由锻锤或6000吨以上热模锻设备等,生产具有高性能2...

2023年中国养老地产行业发展现状、竞争格局及未来发展趋势与前景分析
中国养老地产行业是针对老年人群体的综合性服务行业,集合了房产、医疗、保健等多功能。随着老龄化加剧,其市场需求不...

2024年电子元器件产业链的供需布局及重点企业
电子元器件产业是电子信息产业的核心组成部分,专注于制造和生产用于电子设备和系统中的各类电子元件和器件。这些电子...

2024新能源汽车行业发展趋势及投资战略预测报告 第一季全球新能源车销量年增16.9%
根据最新的统计数据,2024年第一季度全球新能源车(NEV)市场呈现出以下关键趋势和具体数据:总体销量与增长:2024年2...
猜您喜欢
-

酒店产业深度分析2024:端午叠加高考 酒店价格开启小幅度增长
-

2024年新能源汽车产业发展分析 国务院将逐步取消各地新能源汽车购买限制
-

生成式AI行业分析:预计到2030年前,生成式AI或为全球经济贡献7万亿美元的价值
-

2024年文旅行业现状调查 各地启动新一轮文旅促消费
-

漂浮式光伏行业分析 漂浮式光伏未来发展空间如何?
-

2024年中国胶原蛋白行业市场规模及未来发展趋势分析
