2026年我国将扩大汽车报废更新补贴支持范围
2025-12-31 10:29:53 中国新闻网2026年我国将扩大汽车报废更新补贴支持范围

图片来源于网络,如有侵权,请联系删除
中新网12月31日电 据商务部网站消息,12月31日,商务部等八部门发布2026年汽车以旧换新补贴实施细则,明确参与申领2026年汽车报废更新补贴旧车的注册登记时间,相比2025年进一步扩大支持范围。

图片来源于网络,如有侵权,请联系删除
以下为全文:
商务部等8部门办公厅关于印发《2026年汽车以旧换新补贴实施细则》的通知
按照《国家发展改革委 财政部关于2026年实施大规模设备更新和消费品以旧换新政策的通知》(发改环资〔2025〕1745号,以下简称发改环资〔2025〕1745号文)和《商务部等7部门关于提质增效实施2026年消费品以旧换新政策的通知》(商消费函〔2025〕697号,以下简称商消费函〔2025〕697号文)要求,为更好实施2026年汽车以旧换新补贴政策,现将《2026年汽车以旧换新补贴实施细则》印发给你们,请认真执行。

图片来源于网络,如有侵权,请联系删除
商务部办公厅
国家发展改革委办公厅
工业和信息化部办公厅
公安部办公厅
财政部办公厅
生态环境部办公厅
税务总局办公厅
市场监管总局办公厅
2025年12月30日
2026年汽车以旧换新补贴实施细则
第一章 汽车报废更新
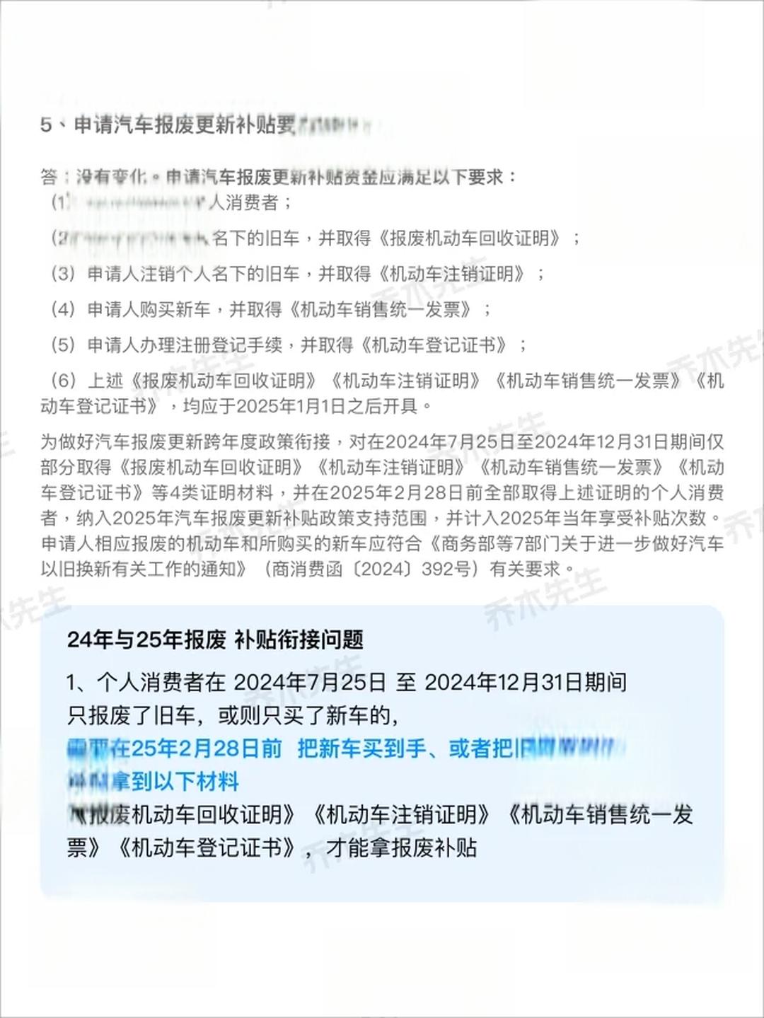
第一条 2026年,对个人消费者报废2013年6月30日(含当日,下同)前注册登记的汽油乘用车、2015年6月30日前注册登记的柴油及其他燃料乘用车,或2019年12月31日前注册登记的新能源乘用车,并购买纳入工业和信息化部《减免车辆购置税的新能源汽车车型目录》的新能源乘用车或2.0升及以下排量的燃油乘用车,给予一次性补贴。对报废上述符合条件旧车并购买新能源乘用车的,按新车销售价格(价税合计,下同)的12%给予补贴,补贴金额(向上取整至整元,下同)最高2万元;对报废上述符合条件燃油乘用车并购买2.0升及以下排量燃油乘用车的,按新车销售价格的10%给予补贴,补贴金额最高1.5万元。
第二条 拟申请汽车报废更新补贴的个人消费者,应通过登录全国汽车流通信息管理系统网站或“汽车以旧换新”小程序(以下简称全国汽车以旧换新平台),进入“汽车报废更新补贴申请入口”,填报个人身份信息、报废汽车的车辆识别代号和《报废机动车回收证明》《机动车注销证明》原件照片或扫描件、新车的车辆识别代号和《机动车销售统一发票》《机动车登记证书》(第1页和第2页)原件照片或扫描件等,在补贴受理地(即《机动车销售统一发票》开具地,下同)提交补贴申请。
第三条 个人消费者申请汽车报废更新补贴,其所提交的《报废机动车回收证明》《机动车注销证明》《机动车销售统一发票》《机动车登记证书》,均应自2026年1月1日起取得。其中,《报废机动车回收证明》应由有资质的报废机动车回收拆解企业开具,《机动车销售统一发票》和《机动车登记证书》应在同一省级地区开具或办理。参与申请补贴的报废汽车所有人和新购置乘用车所有人应为同一个人消费者;其所报废的符合条件的旧车,应当于2025年1月8日前登记在申请人名下。
第二章 汽车置换更新
第四条 2026年,对个人消费者通过售卖方式转让登记在本人名下的乘用车,并购买纳入工业和信息化部《减免车辆购置税的新能源汽车车型目录》的新能源乘用车或2.0升及以下排量燃油的乘用车,给予一次性补贴。对换购符合上述条件新能源乘用车的,按新车销售价格的8%给予补贴,补贴金额最高1.5万元;对换购符合上述条件燃油乘用车的,按新车销售价格的6%给予补贴,补贴金额最高1.3万元。
第五条 拟申请汽车置换更新补贴的个人消费者,应通过登录补贴受理地汽车置换更新信息平台,填报个人身份信息、转让的乘用车旧车的车辆识别代号和《二手车销售统一发票》《机动车登记证书》(第1页至第4页)原件照片或扫描件、新购置乘用车的车辆识别代号和《机动车销售统一发票》《机动车登记证书》(第1页和第2页)原件照片或扫描件等,在补贴受理地提交补贴申请。
第六条 个人消费者申请汽车置换更新补贴,其所提交的《二手车销售统一发票》和《机动车销售统一发票》所载明的开票日期,以及转让的乘用车旧车《机动车登记证书》所载明的最近一次转让登记日期和新购置乘用车《机动车登记证书》所载明的注册登记日期,均应在2026年1月1日之后。参与申请补贴的乘用车旧车所有人和新购置乘用车所有人应为同一个人消费者。所转让的乘用车旧车,应当于2025年1月8日前登记在申请人名下;所新购置的符合条件的乘用车,其《机动车销售统一发票》和《机动车登记证书》应在同一省级地区开具或办理。
第三章 补贴审核与兑付
第七条 各地商务主管部门收到汽车报废更新补贴申请材料后,会同工业和信息化、公安、财政、税务等部门按照职能职责进行审核,通过全国汽车以旧换新平台及时反馈审核结果;汽车报废更新补贴资金发放到位后,3个工作日内在全国汽车以旧换新平台确认。
第八条 各地要进一步完善汽车置换更新信息系统功能,健全本地区商务、公安、税务等部门信息共享和核查比对机制,提高汽车置换更新补贴审核效率。各地汽车置换更新信息系统按统一标准与全国汽车以旧换新平台对接,通过数据接口按要求实时全量推送补贴申请发放等相关数据。
第九条 全国汽车以旧换新平台连通商务部、工业和信息化部、公安部、税务总局等部门数据,为地方提供报废乘用车回收和注销登记、新购置乘用车注册和转让登记、乘用车旧车转让登记、新能源乘用车车型、新购置乘用车的《机动车销售统一发票》、转让的乘用车旧车的《二手车销售统一发票》等信息核查比对服务,辅助高效开展补贴申请信息审核工作。
第十条 2026年汽车以旧换新政策实施期间,每位个人消费者只能选择享受一次汽车报废更新补贴或一次汽车置换更新补贴。在汽车以旧换新补贴申请审核期间,其所新购置的汽车应登记在申请人名下。全国汽车以旧换新平台为各地提供相关信息核查比对服务。
第十一条 申请人提交的信息真实完整,符合本细则要求的,予以审核通过。申请人提交的信息不完整或不清晰无法辨识的,受理地将补正信息要求告知申请人,申请人按要求在申请截止日期前通过原渠道补正有关信息。对符合条件的补贴申请,原则上在提交申请之日起,3个工作日内完成受理,15个工作日内完成审核,30个工作日内兑付补贴。
第十二条 各省级商务主管部门会同有关部门统筹确定对本辖区内补贴申请的审核层级、审核部门,优化补贴申请审核和兑付流程,提高工作效率。各地商务主管部门及时汇总符合补贴条件的申请人信息,审核后确定补贴金额,并向财政部门提出资金申请。各地财政部门根据商务主管部门提出的资金安排意见,按程序将补贴资金拨付申请人。各地商务主管部门向同级财政部门报送资金申请时,需将资金安排建议一并报财政部各地监管局和同级发展改革部门。
第四章 补贴资金管理
第十三条 根据发改环资〔2025〕1745号文要求,国家发展改革委会同财政部安排超长期特别国债资金,各地按要求安排配套资金,用于支持地方实施汽车以旧换新等补贴政策。2026年汽车以旧换新补贴资金按月均衡使用,各地结合本地区支持资金规模,合理把握工作节奏。
第十四条 2026年汽车以旧换新政策实施期结束后,各省级商务、财政部门应按要求将补贴资金发放情况报送商务部、财政部,并抄报国家发展改革委。有关部门按照发改环资〔2025〕1745号文等有关规定要求,对各地上报的补贴资金发放情况进行汇总审核后,中央与地方进行清算。
第五章 监督管理
第十五条 各地、各相关部门按照发改环资〔2025〕1745号文、商消费函〔2025〕 号文等规定,对汽车以旧换新补贴工作实施监督管理,建立健全商务、发展改革、财政、公安、税务、市场监管等部门联合监管机制,保障补贴政策规范有序实施。
第十六条 各地商务主管部门负责对补贴资金审核进行监管。财政部各地监管局强化对补贴资金管理使用等情况的抽查,各地公安、税务等部门按职责分工做好车辆登记、《机动车销售统一发票》和《二手车销售统一发票》管理,以及信息统计上报等相关工作,确保资金安全、发放及时。
第十七条 各地要深入推进公平竞争政策实施,落实公平竞争审查相关要求;一视同仁支持各类经营主体参与汽车以旧换新;不得要求将拟转让或报废的旧车交售给指定企业,不得另行设定具有地域性、技术产品指向性的补贴目录或企业名单。
第十八条 各地要加强产品质量和价格监管,严防骗补套补等问题,按职责认真做好补贴审核工作,必要时可聘请第三方单位协助开展补贴申请审核;对发现存在利用不正当手段骗取补贴资金、生产销售不符合强制性产品认证汽车产品、价格违法等行为的,各级市场监管、公安、工业和信息化等部门要依法依规严肃处理,涉嫌违法犯罪的依法严厉查处。
第十九条 各地要畅通汽车以旧换新政策咨询渠道,建立健全政策咨询和投诉举报机制,及时回应公众诉求,接受社会监督,营造良好氛围。
第二十条 对买卖、伪造、变造《报废机动车回收证明》,拼装车以及将回收的报废车辆上路行驶或流向社会的,有关部门依据国务院令第715号(《报废机动车回收管理办法》)进行处理。
第二十一条 对挪用、骗取补贴资金的单位和个人,有关部门依据国务院令第427号(《财政违法行为处罚处分条例》)及其他有关法规进行处理。
第六章 附则
第二十二条 本细则所称乘用车是指在公安交管部门注册登记的小型、微型载客汽车。
第二十三条 本细则自2026年1月1日起执行。各省级商务主管部门会同相关部门根据本细则并结合本地区实际情况制定汽车以旧换新具体实施细则,稳妥推进补贴政策顺畅有序衔接过渡。
第二十四条 本细则由商务部会同国家发展改革委、财政部、工业和信息化部、公安部、生态环境部、税务总局、市场监管总局负责解释。
(本文有删减)
来源:中国新闻网
编辑:陈俊明
广告等商务合作,请点击这里
本文为转载内容,授权事宜请联系原著作权人
中新经纬版权所有,未经书面授权,任何单位及个人不得转载、摘编或以其它方式使用。 关注中新经纬微信公众号(微信搜索“中新经纬”或“jwview”),看更多精彩财经资讯。